作业1
绘制系统流程图
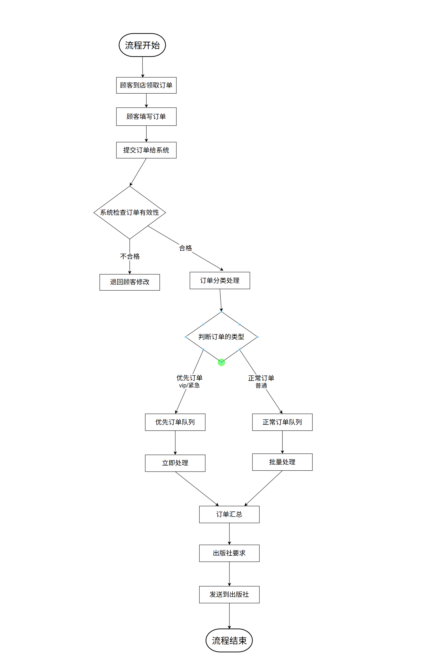
新华书店向到店顾客发放订单,顾客将所填订单交由系统处理,系统首先依据图书目录对订单进行检查并对合格订单进行处理,
处理过程中根据顾客情况和订单数目将订单分为优先订单与正常订单两种,
随时处理优先订单,定期处理正常订单。
最后系统将所处理的订单汇总,并按出版社要求发给出版社。
-
流程详细说明
-
订单获取阶段
-
顾客到店:顾客进入新华书店
-
发放订单:书店工作人员向顾客提供订单表格
-
填写订单:顾客根据需求填写图书订购信息
-
-
订单检查阶段
-
系统验证:依据图书目录数据库进行检查
-
合格标准:图书信息完整、库存可查、格式正确
-
处理结果:不合格订单退回顾客修改或作废
-
-
订单分类阶段
-
优先订单:VIP顾客、大额订单、紧急需求
-
正常订单:普通顾客、标准订单量、常规需求
-
优先订单:实时处理,立即进入下一环节
-
正常订单:批量处理,按预定时间周期处理
-
-
订单处理与分发阶段
-
订单汇总:将处理完成的订单进行统计整理
-
出版社分类:按照图书所属出版社进行分类
-
数据发送:根据各出版社的要求格式发送订单数据
-
-

用例图案例
- 某独立学院决定开发一个管理所有学生和教师信息的教师学生信息化系统(请用UML中的的用例图描述上述行为),该系统提供如下服务:
- 浏览学生信息:网络学院的任何人员,包括学生和老师,均可以浏览学院任何学生的信息,包括姓名、学号和专业名称。
- 浏览教师信息:网络学院的任何人,包括学生和老师,均可以浏览学院任何教师的信息,包括姓名、工号和职称。
- 登录:网络学院给学院每个人一个账号。拥有授权帐号的学生和老师,可以使用系统提供的页面设置个人密码,并使用该账号和密码向系统注册。
- 修改个人信息:学生或老师向系统注册后,可以发送电子邮件或使用系统提供的页面,对个人信息进行修改。
- 删除个人信息:只有网络学院的管理人员才能删除不再是学院学生或老师的人员的有关信息。
-
分析
-
角色一共有普通人员和管理人员
-
管理人员可以删除用户的信息
-
普通人员可以浏览和登录,修改个人信息
-
依赖的关系,必须注册后才能修改个人信息

数据流图案例
(3)如果某企业招投标承接某学院一考务管理APP(请用顶层数据流图和0层数据流图描述上述行为)
需求分析如下:
首先需要对在校报考的考生送来报名单进行检查,然后对合格的报名单处理完存档生成相应准考证号后将准考证发送给考生,待考试结束以后,
将汇总后的考生答题卡及相关试卷送给阅卷部门,阅卷部门将送来的答题卡进行检查,根据考试中心制定的合格标准审定合格者,制作考生通知单(其中包含成绩及合格/不合格标志)
通过短信方式发送给考生,最后按地区进行成绩分类统计和试题难度分析,产生统计分析表,并打印。

浙公网安备 33010602011771号