pl27a1芯片/PL27A1 ic/对拷线3.0/旺玖PL27A1数据手册
旺玖PL27A1是一款专为USB主机间高速数据交互设计的单芯片超高速USB 3.0主机到主机桥接控制器,核心定位是解决两台计算机及智能设备间的高效数据传输问题,广泛应用于数据迁移、设备共享等场景。
在
核心功能上,该芯片最突出的优势是高速传输能力,遵循USB 3.0规范,理论传输带宽可达5Gbps,实测持续速率超3Gbps,较USB 2.0速度提升10倍,1GB文件传输仅需2秒左右。同时支持多种灵活传输协议模式,可通过固件定制实现不同功能:
27A1模式适配WINUSB驱动,支持Windows系统轻松传送程序,方便旧电脑向新电脑迁移文件和程序设置;
27A3模式通过CDC/ACM驱动实现虚拟串口通信;27A5模式基于RNDIS协议构建小型网络,支持设备互联和网络共享;
27A7模式则可用于自定义传输协议,满足低延迟音视频传输等特殊需求。
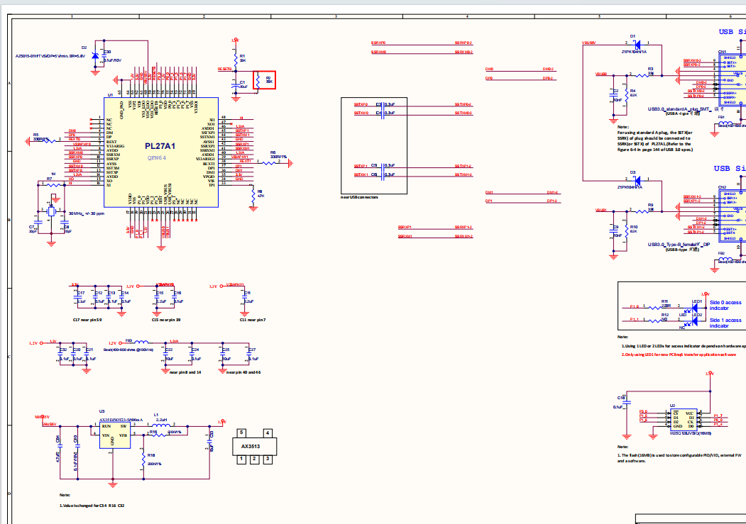
PL27A1对拷线方案设计原理图:
兼容性和集成化设计是其另一大亮点。芯片可跨系统适配Windows(XP至10)、macOS及Linux,多数系统内置对应驱动,仅Win7、8.1等旧系统需简单安装INF文件即可使用。集成5V至3V线性稳压器、30MHz晶振及上电复位功能,采用QFN64封装,支持-40℃至85℃工业级工作温度,兼具稳定性和小型化优势,还可通过外部SPI闪存自定义USB厂商/产品ID,适配多样化开发需求。
适用场景广泛,既适合个人用户的电脑数据快速迁移、一套键鼠跨系统共享,也可用于工业通信中的远程监控模块、智能设备的网络虚拟化投屏等工业和消费电子领域,为多系统协作和高速数据交互提供了高效、便捷的核心芯片解决方案

浙公网安备 33010602011771号